AG真人国际(中国)官方网站-免费手机游戏专业平台

【游戏】行业市场规模:2024年中国游戏行业市场规模将超过3200亿元移动占比达到75%-AG真人手机游戏平台

AG真人国际(中国)官方网站-免费手机游戏下载平台

AG真人国际(中国)官方网站-免费手机游戏专业平台

当前位置: 主页 > 最新动态 > 游戏攻略

【游戏】行业市场规模:2024年中国游戏行业市场规模将超过3200亿元移动占比达到75%

来源:网络 更新时间:2025-04-20 02:07:36 点击:

  游戏通常指电子游戏,是指所有依托于电子设备平台而运行的交互游戏,是利用电子设备为媒介进行游戏活动的行为。2023年中国游戏行业市场规模约3030亿元,五年复合增速约7.16%。初步估算,2024年中国游戏行业市场规模将超过3200亿元。

【游戏】行业市场规模:2024年中国游戏行业市场规模将超过3200亿元移动占比达到75%(图1)

  按照内容的不同,市场上主流分类包括ACT、RPT、RTS、FPS、SLG、AVG、PUZ、MUD八大类;按照运行媒介的不同,通常可以将游戏分为主机游戏(狭义的,此处专指家用机游戏,又称视频游戏控制台)、网页游戏、PC游戏和移动游戏四大类;从细分产品市场分布来看,2023年中国游戏行业最主要的细分产品市场是移动游戏,占比达到75%。

【游戏】行业市场规模:2024年中国游戏行业市场规模将超过3200亿元移动占比达到75%(图2)

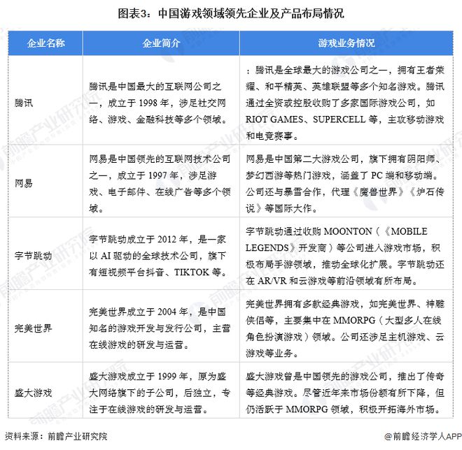
  中国游戏领域市场竞争格局由几大巨头主导,腾讯和网易占据了主要市场份额,分别通过王者荣耀、和平精英等热门游戏引领移动端和PC端市场。与此同时,完美世界、盛大游戏等公司在PC端和大型游戏领域保持竞争力。

【游戏】行业市场规模:2024年中国游戏行业市场规模将超过3200亿元移动占比达到75%(图3)

  更多本行业研究分析详见前瞻产业研究院《中国游戏产业出海现状调研与投资机遇研究分析报告》

  同时前瞻产业研究院还提供产业新赛道研究、投资可行性研究、产业规划、园区规划、产业招商、产业图谱、产业大数据、智慧招商系统、行业地位证明、IPO咨询/募投可研、专精特新小巨人申报、十五五规划等解决方案。如需转载引用本篇文章内容,请注明资料来源(前瞻产业研究院)。

  更多深度行业分析尽在【前瞻经济学人APP】,还可以与500+经济学家/资深行业研究员交流互动。更多企业数据、企业资讯、企业发展情况尽在【企查猫APP】,性价比最高功能最全的企业查询平台。

  特别声明:以上内容(如有图片或视频亦包括在内)为自媒体平台“网易号”用户上传并发布,本平台仅提供信息存储服务。

  闹大了?贝克汉姆大儿子和家里决裂?拒给亲妈庆生只顾示爱名媛老婆,还写信感谢富豪岳父母?

  vivo Pad5 Pro 平板参数曝光:天玑 9400 处理器、13 英寸 LCD 屏

  英特尔 Nova Lake 处理器配套 PCH(芯片组)将采用 BGA888 封装

  更多 Zen 5“线撕”确认,又有三款 AMD 锐龙 TR PRO 9000WX 现身

  《编码物候》展览开幕 北京时代美术馆以科学艺术解读数字与生物交织的宇宙节律